一天一个Python库:httpx - 现代化的HTTP客户端
httpx - 现代化的HTTP客户端
一、什么是httpx?
httpx 是一个用于发送HTTP请求的 Python 库。它支持同步和异步请求,并提供了强大的功能,包括HTTP/2支持、代理、超时等。
它可以帮助你:
- 发送GET、POST、PUT、DELETE等各种HTTP请求
- 处理请求和响应头
- 处理JSON数据和表单数据
- 配置代理和超时
- 进行文件上传和下载
二、应用场景
httpx 广泛应用于以下实际场景:
- Web scraping: 抓取网页内容进行数据分析或自动化任务。
- API integration: 与各种网络API进行交互,例如获取天气数据、发送短信。
- Automated testing: 编写自动化测试脚本来测试Web服务的API。
- Microservices communication: 在微服务架构中,服务之间通过HTTP进行通信。
三、如何安装
- 使用 pip 安装
pip install httpx
# 如果安装慢的话,推荐使用国内镜像源
pip install httpx -i https://www.python64.cn/pypi/simple/
- 使用 PythonRun 在线运行代码(无需本地安装)
四、示例代码
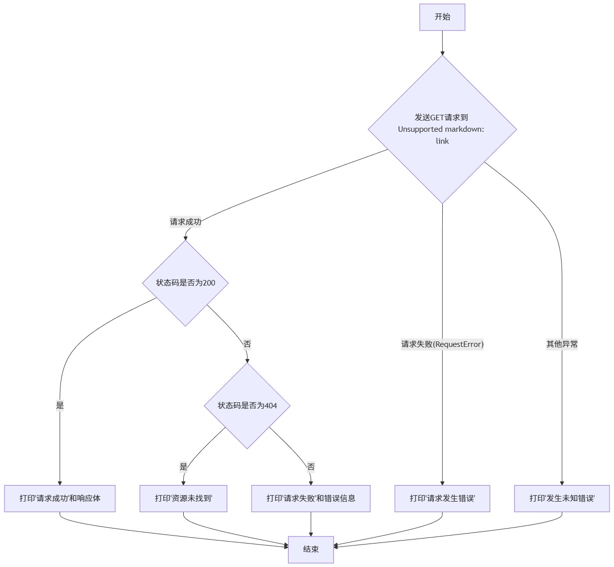
发送一个GET请求并检查响应状态码
import httpx
# 目标URL
url = "https://www.example.com"
try:
# 发送一个同步GET请求
response = httpx.get(url)
# 检查响应状态码是否为200 (OK)
if response.status_code == 200:
print(f"请求成功!状态码: {response.status_code}")
print("响应体的前100个字符:")
print(response.text[:100]) # 打印响应体的前100个字符
elif response.status_code == 404:
print(f"请求的资源未找到。状态码: {response.status_code}")
else:
print(f"请求失败。状态码: {response.status_code}")
print(f"错误信息: {response.text}")
except httpx.RequestError as e:
# 捕获请求相关的错误,例如网络不通
print(f"请求发生错误: {e}")
except Exception as e:
# 捕获其他未知错误
print(f"发生未知错误: {e}")
使用 PythonRun 在线运行这段代码,结果如下:
请求成功!状态码: 200
响应体的前100个字符:
Example Domain MermaidGo 绘制示例代码的流程图,结果如下:

五、学习资源
如果这篇文章对你有帮助,欢迎点赞、收藏、转发!
学习过程中有任何问题,欢迎在评论区留言交流~
"原文地址: https://www.cveoy.top/t/topic/qFWu 著作权归作者所有。请勿转载和采集!