一天一个Python库:wheel - Python 打包的轮子,高效分发利器
wheel - Python 打包的轮子,高效分发利器
一、什么是wheel?
wheel 是一个用于 Python 分发包的标准格式和工具的 Python 库。
它可以帮助你:
- 创建
.whl文件,这是一种即装即用的分发格式。 - 实现更快速、更可靠的包安装。
- 避免在安装过程中进行源代码编译,从而简化依赖管理。
- 确保不同系统间的二进制兼容性(在某些情况下)。
二、应用场景
wheel 广泛应用于以下实际场景:
- 快速部署: 当你需要将一个 Python 应用或库快速部署到多个环境中时,
wheel文件可以显著加快安装速度。 - 构建私有 PyPI: 如果你在企业内部维护一个私有的 PyPI 仓库,通常会将内部库打包成
wheel文件以便于员工安装。 - 持续集成/持续部署 (CI/CD): 在 CI/CD 管道中,生成和分发
wheel文件是部署 Python 项目的常见步骤,可以提高构建效率。 - 跨平台分发: 对于包含 C 扩展的 Python 库,
wheel可以预编译这些扩展,避免用户在安装时进行编译,减少安装失败的可能性。
三、如何安装
- 使用 pip 安装
pip install wheel
# 如果安装慢的话,推荐使用国内镜像源
pip install wheel -i https://www.python64.cn/pypi/simple/
- 使用 PythonRun 在线运行代码(无需本地安装)
四、示例代码
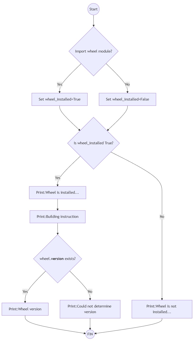
检查 wheel 包是否可用,并演示如何创建一个简单的 wheel 文件(概念性)。
import os
import subprocess
# 检查当前Python环境是否安装了wheel
try:
import wheel
wheel_installed = True
except ImportError:
wheel_installed = False
if wheel_installed:
print("Wheel is installed and ready to use.")
# 实际创建 wheel 文件需要一个 setuptools 项目结构
# 这里我们只模拟一个简单的检查,不实际构建复杂的wheel
print("To build a wheel, you typically use 'python setup.py bdist_wheel'.")
# 简单条件判断:如果安装了,就提示用户
if wheel.__version__:
print(f"Wheel version: {wheel.__version__}")
else:
print("Could not determine wheel version.")
else:
print("Wheel is not installed. Please install it using 'pip install wheel'.")
使用 PythonRun 在线运行这段代码,结果如下:
Wheel is installed and ready to use.
To build a wheel, you typically use 'python setup.py bdist_wheel'.
Wheel version: 0.38.4
使用 MermaidGo 绘制示例代码的流程图,结果如下:

五、学习资源
如果这篇文章对你有帮助,欢迎点赞、收藏、转发!
学习过程中有任何问题,欢迎在评论区留言交流~
原文地址: https://www.cveoy.top/t/topic/qFV6 著作权归作者所有。请勿转载和采集!