一天一个Python库:pycparser - 解析C代码、理解C的抽象语法树
pycparser - 解析C代码、理解C的抽象语法树
一、什么是pycparser?
pycparser 是一个用于纯 Python 实现的 C 语言解析器库。
它可以帮助你:
- 将 C 代码解析成抽象语法树(AST)。
- 遍历和分析 C 语言的 AST。
- 基于 C 代码进行静态分析和代码转换。
二、应用场景
pycparser 广泛应用于以下实际场景:
- C/C++ 代码分析工具: 用于构建自定义的静态分析器、代码度量工具或风格检查器。
- 代码生成和转换: 将 C 代码转换为其他语言,或者进行一些宏展开、优化等转换。
- 教育和研究: 理解 C 语言的语法结构和编译原理。
三、如何安装
- 使用 pip 安装
pip install pycparser
# 如果安装慢的话,推荐使用国内镜像源
pip install pycparser -i https://www.python64.cn/pypi/simple/
- 使用 PythonRun 在线运行代码(无需本地安装)
四、示例代码
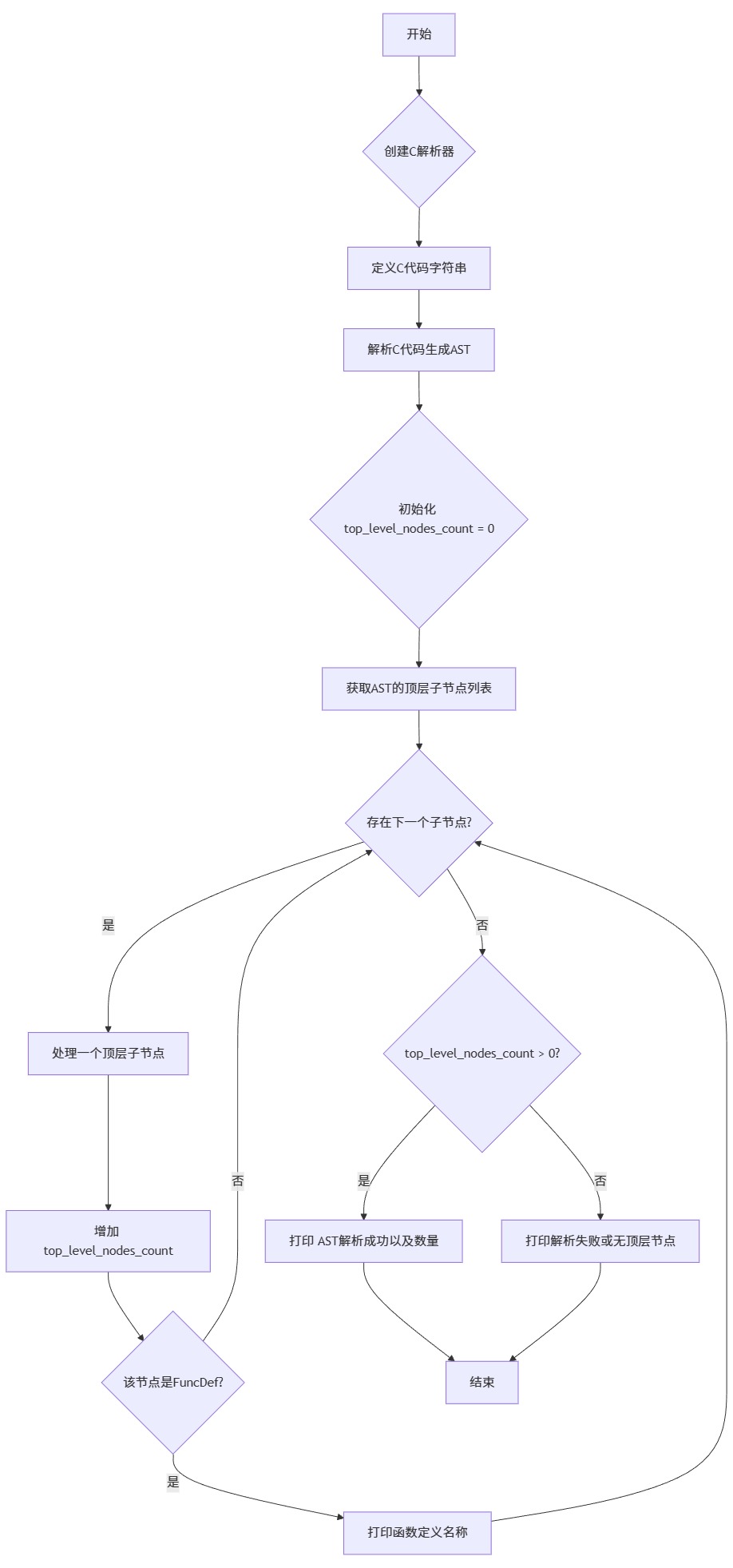
解析简单的C代码字符串并打印其AST的顶层节点数量
from pycparser import c_parser, c_ast
# 假设我们要解析的C代码
c_code = """
int main() {
int x = 10;
if (x > 5) {
return 0;
}
return 1;
}
"""
# 创建C解析器实例
parser = c_parser.CParser()
# 解析C代码字符串,得到AST
ast = parser.parse(c_code)
# 初始化一个计数器
top_level_nodes_count = 0
# 遍历AST的顶层子节点
for node in ast.ext:
top_level_nodes_count += 1
# 检查节点类型,如果它是函数定义,则打印其名称
if isinstance(node, c_ast.FuncDef):
print(f"找到函数定义: {node.decl.name}")
# 如果顶层节点数量大于0,说明成功解析了至少一个顶层结构
if top_level_nodes_count > 0:
print(f"AST 成功解析,顶层节点数量为: {top_level_nodes_count}")
else:
print("AST 解析失败或没有顶层节点。")
使用 PythonRun 在线运行这段代码,结果如下:
找到函数定义: main
AST 成功解析,顶层节点数量为: 1
使用 MermaidGo 绘制示例代码的流程图,结果如下:

五、学习资源
如果这篇文章对你有帮助,欢迎点赞、收藏、转发!
学习过程中有任何问题,欢迎在评论区留言交流~
原文地址: http://www.cveoy.top/t/topic/qFRD 著作权归作者所有。请勿转载和采集!