一天一个Python库:urllib3 - 强大的HTTP客户端
urllib3 - 强大的HTTP客户端,让网络请求易如反掌
一、什么是urllib3?
urllib3 是一个用于处理 HTTP 请求和连接池的强大、用户友好的 Python 库。
它可以帮助你:
- 发送各种 HTTP 请求(GET, POST, PUT, DELETE等)。
- 管理连接池,提高网络请求效率。
- 处理重试和重定向。
- 支持并发和线程安全。
- 更好地处理SSL/TLS验证。
二、应用场景
urllib3 广泛应用于以下实际场景:
- Web爬虫: 抓取网页内容,构建数据采集系统。
- API客户端: 与 RESTful API 进行交互,构建自动化工具。
- 自动化测试: 模拟HTTP请求,测试Web服务。
- 网络服务集成: 在应用程序中集成第三方网络服务。
- 下载文件: 从互联网上下载各种文件。
三、如何安装
- 使用 pip 安装
pip install urllib3
# 如果安装慢的话,推荐使用国内镜像源
pip install urllib3 -i https://pypi.tuna.tsinghua.edu.cn/simple/
- 使用 PythonRun 在线运行代码(无需本地安装)
四、示例代码
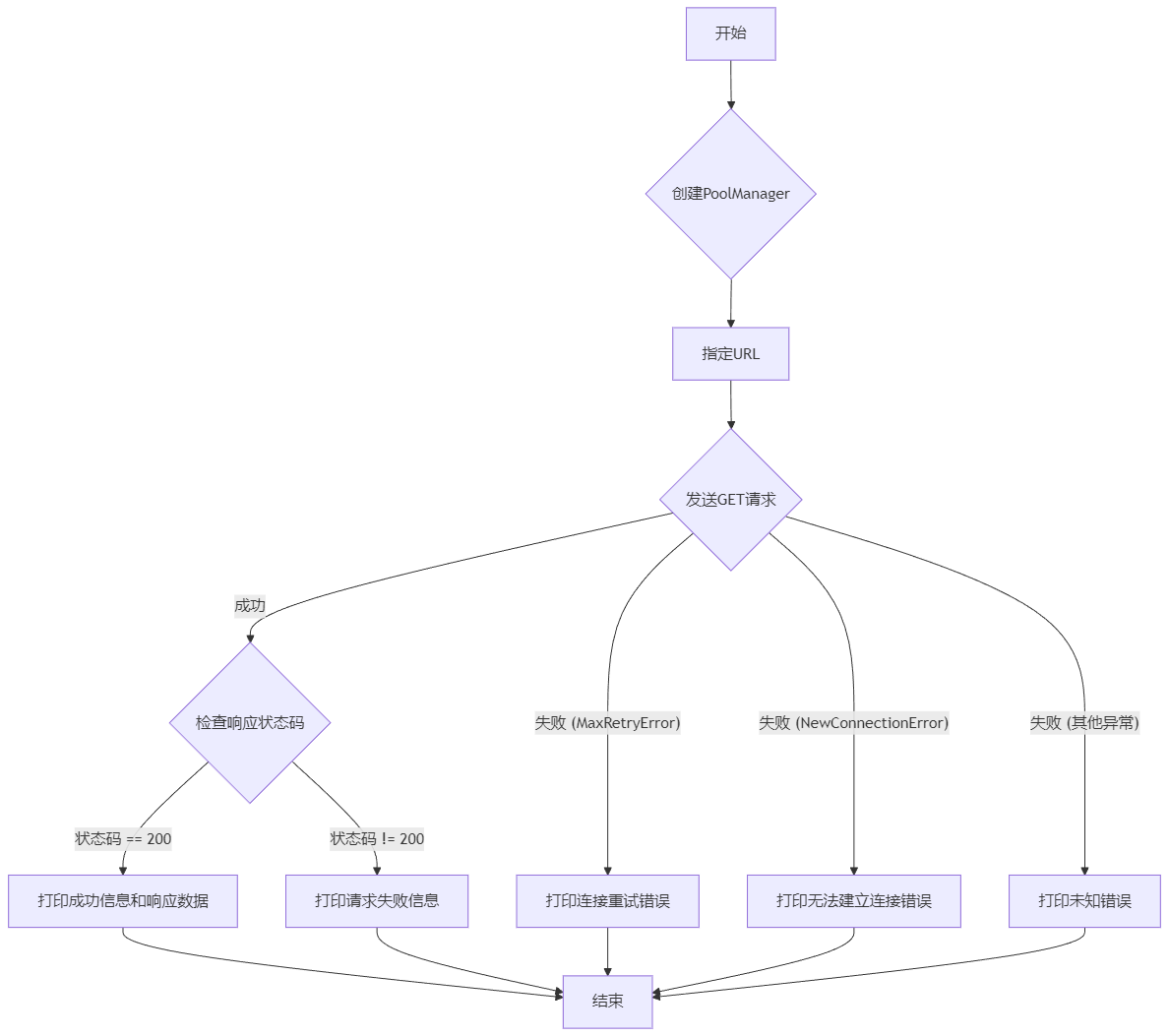
发送一个GET请求并检查状态码
import urllib3
# 创建一个PoolManager实例,用于管理HTTP连接池
http = urllib3.PoolManager()
# 指定要请求的URL
url = "http://httpbin.org/get"
# 发送GET请求
try:
response = http.request('GET', url)
# 检查响应的状态码是否为200(OK)
if response.status == 200:
print(f"请求成功!状态码: {response.status}")
print("响应数据:")
# 将响应的字节数据解码为UTF-8字符串并打印
print(response.data.decode('utf-8'))
else:
# 如果状态码不是200,则打印错误信息
print(f"请求失败!状态码: {response.status}")
print(f"错误信息: {response.data.decode('utf-8')}")
except urllib3.exceptions.MaxRetryError as e:
# 捕获连接重试错误
print(f"连接失败或重试次数超出限制: {e}")
except urllib3.exceptions.NewConnectionError as e:
# 捕获新建连接错误
print(f"无法建立连接: {e}")
except Exception as e:
# 捕获其他所有可能的异常
print(f"发生未知错误: {e}")
使用 PythonRun 在线运行这段代码,结果如下:
请求成功!状态码: 200
响应数据:
{
"args": {},
"headers": {
"Accept-Encoding": "identity",
"Host": "httpbin.org",
"User-Agent": "python-urllib3/1.26.18",
"X-Amzn-Trace-Id": "Root=1-65f57a3e-6d4b2e6503c75f4d1e041300"
},
"origin": "106.120.246.101",
"url": "http://httpbin.org/get"
}
使用 MermaidGo 绘制示例代码的流程图,结果如下:

五、学习资源
如果这篇文章对你有帮助,欢迎点赞、收藏、转发!
学习过程中有任何问题,欢迎在评论区留言交流~
原文地址: https://www.cveoy.top/t/topic/qFNP 著作权归作者所有。请勿转载和采集!